乐博体育

ANJU NEWS

乐博体育动态

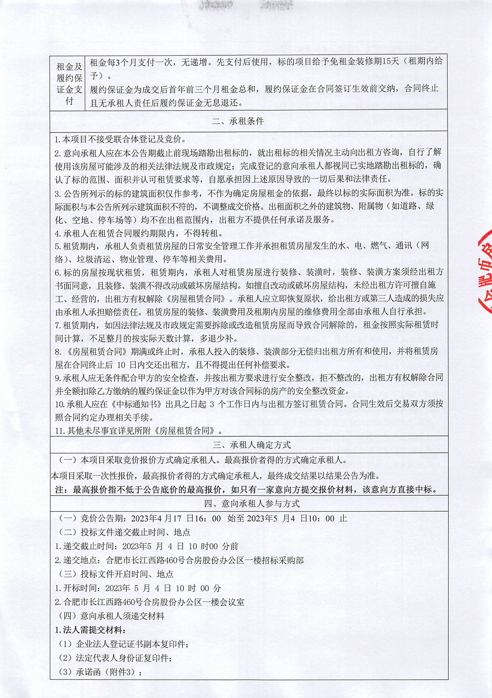
房屋招租公告:合肥市阜阳路五环大厦2楼办202部分
浏览:2181 次发布时间:2023-04-17

乐博体育(中国游)官方网站-APP下载乐博体育(中国游)官方网站-APP下载乐博体育(中国游)官方网站-APP下载乐博体育(中国游)官方网站-APP下载乐博体育(中国游)官方网站-APP下载

附件:招租公告/Uploads/admin/file/2023-04-17/643d06fe0f70b.pdf

上一篇:合肥市住房租赁发展股份有限公司东宸里、东方家园等项目秩序维护员、保洁员等服务项目公开招标公告(网上招投标) 下一篇:房屋招租公告:明光路48号东方商城北区2楼A段229# , ,,, ,,230# , ,,, ,,231# , ,,, ,,233# , ,,, ,,235# 返回
【网站地图】【sitemap】